唐雪松:B2B平台支付的两条路径

2024-03-08
来源:网络整理

文章作者 | 唐雪松

b2b支付系统_支付系统外包_支付系统行号和联行号一样吗

这是Toby关于供应链金融的第三篇文章。 本文从付款开始,这是完成交易最重要的部分。 基于目前国内20家主流B2B平台的调查,并结合国内网络支付监管政策,为行业人士提供更全面的视角看待B2B平台支付问题。

付款是完成交易最重要的部分。 在B2B平台的具体实践中,如何实现支付是一个非常现实的问题。 从效率角度来看,网上支付是最快的支付途径; 但从国内20家主流B2B平台的样本来看,B2B平台既可以通过线上渠道,也可以通过传统的线下模式实现支付。 支付清算结算环节是央行金融监管的重要组成部分; 近10年来,央行逐步规范非金融支付机构的业务监管,可以在一定程度上降低金融风险,同时也提高了B2B平台实现线上支付的能力门槛。

B2B平台支付的两种路径

中国电子商务取得的成就很大程度上得益于B2C电子商务的快速发展。 B2C电子商务的快速发展有一个重要的驱动因素——消费者可以利用在线支付渠道实现快速、安全的在线支付。 在线支付能否助力B2B电子商务发展? 答案是肯定的。 目前,国内主流B2B平台均可以实现线上支付,但线下支付方式也大量存在。

b2b支付系统_支付系统外包_支付系统行号和联行号一样吗

对国内20家主流B2B平台的调查发现,最流行的实现网上支付的方式是通过网上银行(企业网银),多达11家; 9家B2B平台可通过第三方支付(含银联渠道)实现网上支付; 5个平台 可以通过余额支付方式实现; 还有另外两个平台可以通过电子账单支付来实现。 线下模式下,有多达7家平台在支付方式中明确标明可以进行线下银行转账; 还有 5 个允许现金或 POS 机的平台。 但值得注意的是,B2B平台的支付方式包括线上和线下两种路径,而且每种方式又不止一种。

上述线上路径和线下路径的分类主要是基于国内主流B2B平台的小样本分类分析; 在现实生活中,由于各个平台的实力、在线费率水平、决策链长度、风控系统等因素都会影响是否能够通过在线渠道完成支付。 因此,很多平台在支付路径上也普遍采用线下银行转账的方式完成支付。

据咨询行业专家姚云龙先生反馈,对于TO B的业务来说,支付并不是简单的支付行为,而是一种生产经营行为。 B2B平台要实施线上支付动作,一方面需要平台相关数据在线以及“四流”相对闭环; 另一方面,在付款前需要获得公司不同部门之间的转移批准。 事实上,实现在线支付并不容易。 某央企电商平台商务总监也在调查中透露,虽然可以实现在线支付,但TO B的客户决策周期比较长,需要不同部门的参与。 线下模式的支付流程已顺利进行,线下银行转账已投入实际操作。 也比较常见。

事实上,在B2B支付过程中,可以嵌入在线供应链金融或传统供应链金融服务中。 买家付款时,利用供应链金融服务(如信用融资票据)也是实现付款的一种方式。 联动支付产品总监霍伟先生表示,第三方支付公司不仅可以协助平台完善供应链金融的风控体系,还可以进一步帮助平台和投资者降低借贷风险。 关于供应链金融部分,由于在之前的文章中已经讲解过,这里不再赘述。

在实际操作中,实力较强的平台可以通过网上银行(企业网银/快捷支付)等渠道完成银行渠道的支付行为,包括通过平台内部信息系统开放银行数据、更新银行电子单据等信息。 平台支付动态。 除了传统的网上银行(企业网银/快捷支付)外,一些B2B平台拥有自己的互联网支付牌照,或者通过持牌支付机构(第三方支付机构)合作也是一种方式; 这样一来,平台互联网支付牌照资质这个支付环节对于一些B2B平台合规开展网上支付来说非常重要; 但说到金融支付领域,却一直是央行监管的重点。

央行对互联网支付的综合监管

(一)非金融机构开展支付业务需取得营业执照

根据央行监管政策,非金融机构从事支付业务需要申请《支付业务许可证》。 截至2020年3月26日,央行官网查到的持牌支付机构(以下简称持牌机构)共有237家。 央行许可的持牌机构中,包括预付款发行和/或办理、互联网支付、银行卡收单、手机支付、固定电话支付和数字电视支付六种业务类型。 其中,与B2B支付直接相关的是为自身提供支付服务的持牌机构是否拥有“互联网支付”业务许可证。 目前,237家持牌机构中,有110家业务类型包含互联网支付,其中北京、上海、深圳持牌机构数量最多。

支付系统行号和联行号一样吗_支付系统外包_b2b支付系统

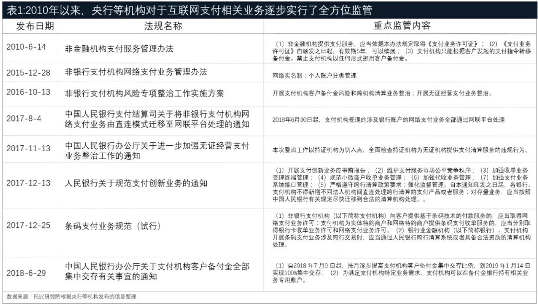
(二)央行逐步规范非金融支付机构监管

自2010年6月央行发布《非金融机构支付服务管理办法》以来,已通过公开渠道收集了10余项央行等机构关于互联网支付监管的政策法规。 10年来,央行对互联网支付的监管已达到全方位覆盖。 其中,业务资质、网上实名制、条码支付、备付金管理、网上结算、无证经营/持牌机构管理等是监管重点。 。

b2b支付系统_支付系统外包_支付系统行号和联行号一样吗

上述监管政策中,针对互联网支付机构的业务经营存在不同的监管重点。 例如,央行2010年6月发布的《非金融机构支付服务管理办法》(2010年第2号)规定,非金融机构从事支付业务需持有资质证明并注册门槛较高。 资格每五年更新一次; 明确支付机构只能根据客户发起的支付指令划转准备金。 禁止支付机构以任何形式挪用客户准备金。 支付机构接受客户准备金的,应当在商业银行开立准备金专用存款账户,用于存放准备金。

2017年8月,中国人民银行支付结算司发布《中国人民银行支付结算司关于非银行支付机构网上支付业务由直连模式迁移至网上支付业务的通知》网上支付平台”(银支付[2017]209号)。 规定,自2018年6月30日起,凡是涉及支付机构受理的银行账户的网上支付业务,均通过网上平台办理。 这也意味着,原本第三方支付机构与银行直接对接的情况已经成为过去式,所有持牌支付机构都需要通过线上平台实现线上支付。

2017年11月,央行发布《中国人民银行办公厅关于进一步加强无证支付业务整治工作的通知》(银办发[2017]217号)。 此次整顿工作以持牌机构为切入点,全面排查持牌机构向无牌机构提供支付清算服务的违规行为。

2018年6月,央行发布《中国人民银行办公厅关于支付机构全部客户准备金集中存管有关事项的通知》(银办发[2018]114号),明确规定: (一)2018年7月起 1月9日起,按月逐步提高支付机构客户备付金集中存放比例,2019年1月14日前实现100%集中存放。 (2)为了满足支付机构的特定业务需求,支付机构可以在储备银行开设相关业务专用账户。 这一规定从根本上防止了第三方机构挪用客户备付金。

基于以上分析,我们可以看出,B2B平台实现在线支付功能,一方面与平台自身实力、业务流程等有关;另一方面与平台自身实力、业务流程等有关。 另一方面,也受到央行对互联网支付监管政策的影响。 从央行监管政策来看,从事金融支付相关业务需要落实“了解你的客户”原则。 所有网上支付活动都必须在央行的监管下进行。 无证经营、持证机构是否违规是央行监管的重点。

托比-供应链金融专题文章:

b2b支付系统_支付系统行号和联行号一样吗_支付系统外包

分享