央行再次开出重罚通知央行责令卡友支付在一年内有序退出

2024-03-08
来源:网络整理

退出支付后还能登录吗_卡友支付被罚退出_卡友支付退出25个省还能用吗

1央行再次发布重罚通知

央行责令持卡人一年内有序退出25个省市的银行卡收单业务。 取款后,持卡人只剩下北京、天津、山东、四川、云南、青海、深圳7个省市可以开展银行卡托收业务。 单一业务。 同时,责令富临门支付退出四川省银行卡收单业务,并要求各地区分行做好相关退出安排。

卡友支付被罚退出_卡友支付退出25个省还能用吗_退出支付后还能登录吗

退出支付后还能登录吗_卡友支付被罚退出_卡友支付退出25个省还能用吗

二卡友支付服务有限公司

卡友支付前身为中国银联控股子公司。 卡友支付股份有限公司成立于2003年,2009年进行股份制改造,2015年9月被大华智能收购。卡友支付公司拥有全国银行卡收单资质,并于今年6月完成换证工作。

卡友支付被罚退出_卡友支付退出25个省还能用吗_退出支付后还能登录吗

卡友支付被罚退出_卡友支付退出25个省还能用吗_退出支付后还能登录吗

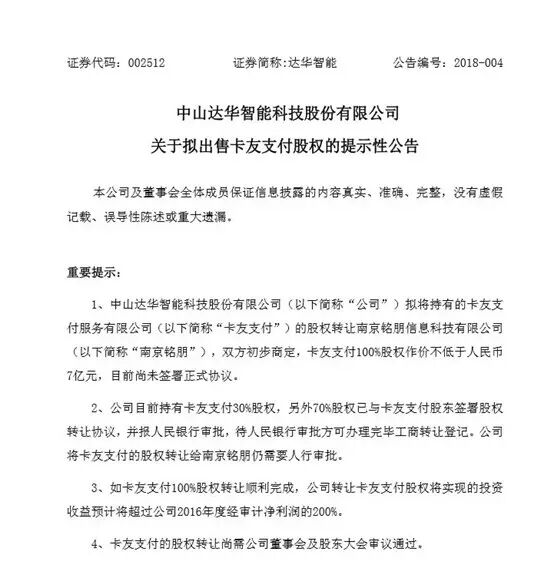
据网上消息,大华智能于2018年3月12日发布公告称,拟将其持有的卡友支付有限公司股权转让给南京明鹏信息技术有限公司。双方同意,卡友支付将以人民币7.38亿元将其100%股权转让给南京明鹏信息技术有限公司。 但央行的巨额罚款是否会对本次交易产生影响尚不确定。 大华智能可通过销售持卡人支付实现利润3.75亿元。

卡友支付被罚退出_退出支付后还能登录吗_卡友支付退出25个省还能用吗

三、央行重磅处罚措施分析

为何持卡人要向央行支付如此重的罚金? 据网上报道分析,2017年6月26日,央行公布的《关于第四批非银行支付机构换发《支付业务许可证》的决定》显示,93家支付机构中有2家第四批中,没有部分业务需要续签,但乐福支付等9家业务不予续签。 乐付支付不再续约的决定,彰显了央行大力整顿第三方支付市场的决心。 无论支付机构业务规模大小,只要违反第三方支付业务规定,都将坚决予以处罚和整改。

央行发布不再续签决定后,银联迅速行动,不到两个月的时间就完成了乐付支付支付接口的关闭和退出市场。

乐付支付退市后不久,卡友支付宣布接受乐付支付的商户交易,并为其商户提供支付通道。 当时,另一家名为电白旗的支付公司也宣布接受乐付支付的商户交易业务,但电白旗获得的业务份额较小。

当时央行已要求乐付支付退出支付市场,并明确了乐付支付不会续约的原因。 持卡人支付接受乐付违规业务的行为明显违反了央行清理整顿第三方支付的要求。 这就是为什么 Pay 将收到今天的下架处罚通知。 但这一次,为了减少市场的负面冲突,央行还给予了一年的退出缓冲。 但也提醒所有支付行业从业者要坚守商业底线,不要盲目为了发展而发展。 必须时刻保持政治意识和风险意识。 支付金融行业的主要风险是监管风险,合规发展是长远的未来。 发展之路!

·结尾·

国仪营商

分享