广电汇通不在申请支付牌照企业统计名单注销状态意味什么?

2024-03-09
来源:网络整理

据支付行业不完全统计,目前仍有约30家机构在排队申请第三方支付牌照。 以非金融机构支付业务设施技术认证状况在有效范围内为统计依据。 过期或撤销的认证状态不纳入统计范围; 一些公司已经通过并购。 已获得支付牌照的不再纳入统计。

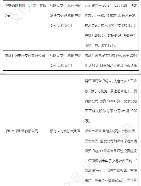
据支付行业统计,目前有不少国企、上市公司在排队申请支付牌照。 值得一提的是,贵阳互联网金融产业投资发展有限公司、宝互通(北京)有限公司、深圳市启富通科技有限公司3家公司。 前两家公司都是国资,而深圳市启富通科技有限公司则是360的子公司。更值得一提的是,这三家公司都是今年(2018年)提交支付牌照申请的公司。

5月20日,广电快报在互动平台表示,公司全资子公司广电汇通已向中国人民银行申请《支付业务许可证》。 申请的具体支付业务类型为全国银行卡收单; 与广电汇通于2013年12月经广州人民银行3月10日公告,目前已处于总行审批阶段。 据支付行业查询获悉,广电汇通公司非金融机构支付业务设施技术认证资格被取消,因此广电汇通不在申请牌照的企业统计名单中。 注销状态是什么意思? 广电运通如何回应投资者?

支付申请书格式怎么写_先行支付申请书_支付申请书

3月19日,中国人民银行发布《中国人民银行公告[2018]7号》(以下简称《公告》),明确外资支付机构准入和监管政策,自印发之日起施行。

先行支付申请书_支付申请书格式怎么写_支付申请书

支付行业人士表示,央行鼓励公平竞争,促进市场开放。 《公告》明确,外资与内资支付机构必须遵守同一规定,实现统一准入标准和监管要求,营造公平的市场竞争环境,不断扩大金融对外开放。 这意味着支付牌照不仅对外资开放,也对内资开放。 据支付行业人士透露,一批企业将积极申请支付牌照。

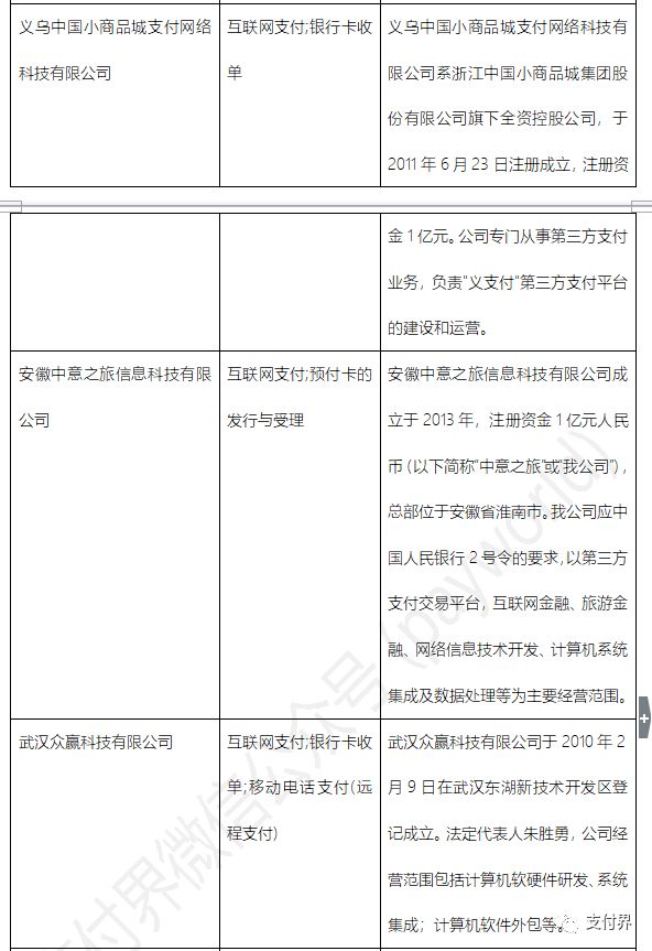
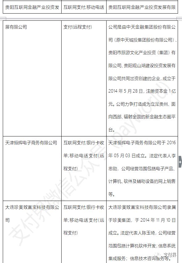
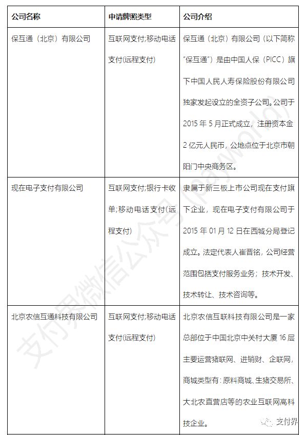
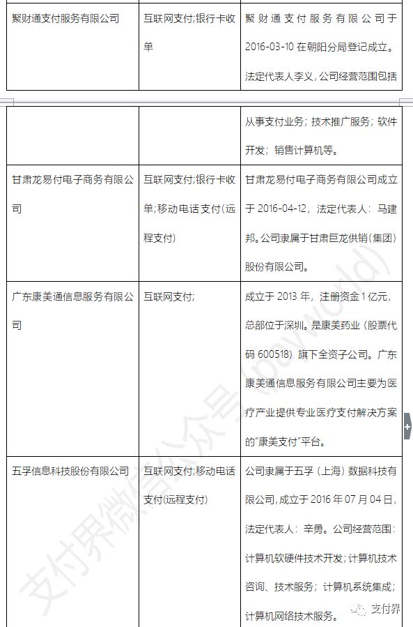
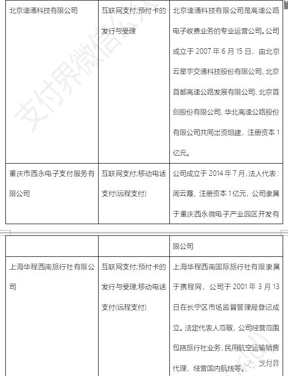
以下为正在积极申请支付牌照的企业名单:

支付申请书_支付申请书格式怎么写_先行支付申请书

支付申请书_支付申请书格式怎么写_先行支付申请书

先行支付申请书_支付申请书_支付申请书格式怎么写

支付申请书_先行支付申请书_支付申请书格式怎么写

先行支付申请书_支付申请书格式怎么写_支付申请书

支付申请书_支付申请书格式怎么写_先行支付申请书

先行支付申请书_支付申请书格式怎么写_支付申请书

先行支付申请书_支付申请书格式怎么写_支付申请书

支付申请书_先行支付申请书_支付申请书格式怎么写

支付申请书_支付申请书格式怎么写_先行支付申请书

以上数据由支付行业整理。 如有遗漏,请联系我们。

提供区块链应用解决方案、支付系统、第三方支付牌照申请、支付牌照并购等服务。 业务咨询请添加微信(),添加微信时请注明您的来访目的! 请发送电子邮件举报举报、广告合作、支付机构违规行为。

分享