30天内好评发现:闲鱼转转安卓下载量趋势图

2024-02-08
来源:网络整理

查看过去 30 天内的正面评价,我们发现:

纵观近30天的差评,我们发现问题主要集中在以下三个方面:

可见,二手交易平台面临的最大问题是没有标准化、统一的标准。 产品质量、新旧标准、售后问责问题无法与标准成熟规范的电商平台相比;

作为二手交易的两大参与者,闲鱼和转转有责任规范和统一交易标准。

▌市场下载量分析

手机闲鱼私聊在哪里_手机闲鱼怎么私聊_闲鱼私聊是什么意思

▲闲鱼&转转下载量趋势图

从市场的下载量来看:

闲鱼(原名“淘宝二手”)在更名前未获得有效下载量。 更名后,经历了漫长的探索期。 用户仍然不了解该产品。 用户下载量增长缓慢,产品和团队还在。 在探索过程中,当时二手市场的前景还不明朗。 作为领头羊,闲鱼在探索中前进。

直到2016年11月闲鱼租房v4.0.0版本上线后,才出现明显变化,用户数量快速增长。 闲鱼租的房子,大到一张床,大到一间办公室、一间工厂。 专注真实房东,免中介费,拥有大量房源,满足闲鱼用户的租房需求。

转转于2015年10月13日上线,并很快接入微信。 流量红利势不可挡。 另外,赶上春节特别版的发布,2016年1月的v1.2.0版本短短半年时间就获得了超过100万的下载量。 用户下载量,以及后续版本下载量均大幅增长。 2017年4月之前,下载量略超闲鱼,后来居上,发展迅速。

2017年4月,闲鱼鱼池2.0 v4.1.0版本上线,让您可以创建自己感兴趣的鱼池。 下载量快速增长。 两款竞品短暂交织后,闲鱼一度超越转转,显得更加强大。 。 从用户评论和下载数据可以看出,闲鱼更加注重社区氛围的建设和发展,用户也喜欢在这里聊天、社交。 同期,转转在产品迭代上并未做出大动作(微信官方小程序平台正在建设中),只是优化了流程、修复了Bug。

2017年10月闲鱼v5.9.0发布并推出短视频、视频聊天、积分销售功能后,用户下载量快速增长。 几乎同一时间,转转发布了转转圈v3.7.0版本以及类似鱼塘社区属性的短视频。 两款产品几乎同时正式进入快速增长期。

随着后续版本社区鱼塘的升级、购买前与塘民私聊、信用快销服务体验的优化,闲鱼迎来了用户增长的又一个高峰。 闲鱼目前是二手市场的领头羊。

转转紧随其后,推出了自营转转优品和有保障的销售服务,用户增长加速。 目前,转转和闲鱼并驾齐驱,正在慢慢靠近。

从版本迭代和上线功能的角度看闲鱼:

从版本迭代和上线功能来看:

3. 转型与成长分析

闲鱼私聊是什么意思_手机闲鱼私聊在哪里_手机闲鱼怎么私聊

▌业务流程及功能架构

手机闲鱼私聊在哪里_手机闲鱼怎么私聊_闲鱼私聊是什么意思

闲鱼私聊是什么意思_手机闲鱼私聊在哪里_手机闲鱼怎么私聊

▲ 转账业务流程及功能架构

如图所示,这是转转v1.6.5版本的业务流程图。 时至今日,买家的购买流程和卖家的发货流程都没有发生太大变化。 其中,色块的功能得到了极大的优化,用户体验得到了提升。 推动。

发布操作优化

闲鱼私聊是什么意思_手机闲鱼怎么私聊_手机闲鱼私聊在哪里

▲ 转转1.6.6版本发布界面截图

此前,发布操作无法连贯,只能一张一张地发布图片。 需要在转转页面和图片库之间频繁切换,上传速度慢;

如果您不小心点击了“返回”,则之前的编辑将不会被记录。 再次点击发布时,需要再次编辑;

发布闲置物品,需要完成“上传图片-类别描述-填写价格”才可以发布成功。

闲鱼私聊是什么意思_手机闲鱼私聊在哪里_手机闲鱼怎么私聊

▲ 转转5.2.1版本发布界面截图

如今,发布操作简单、连贯,容错性好。 可以一次选择多张图片,还可以发布10S短视频;

在描述宝贝详情时,输入键盘还可以滑动显示“获取渠道、转手原因、规格尺寸、状况、使用体验”等关键词提示信息;

只需在一个页面完成宝贝详情的编辑“上传图片+写标题描述+选择类别+标记价格+同步圈选”,然后点击发布即可;

即使操作失误,“我的已发布”待售列表中也会保留之前编辑的痕迹。 点击进入后可以继续编辑,给用户非常友好的体验;

发布成功后,为用户提供三个引导:引导查看宝贝详细信息,并在发布前继续编辑修改; 引导用户分享并吸引新用户获得现金奖励; 引导用户参与“闲置大师”集卡活动,发布-集卡-领红包,从而增加用户粘性和发布量。 卖家也是买家,促进用户之间的频繁交易。

聊天功能优化

闲鱼私聊是什么意思_手机闲鱼怎么私聊_手机闲鱼私聊在哪里

▲ 转转1.6.6版本聊天界面截图

之前的聊天页面的功能很简单。 卖家和买家只能尴尬地聊天,但又不太愿意聊天。 讨价还价的时候,我不小心用大刀砍伤了卖家,让卖家不高兴了。 也许订单已经消失了。

手机闲鱼私聊在哪里_手机闲鱼怎么私聊_闲鱼私聊是什么意思

▲ 转转5.2.1版本聊天界面截图

买家看到的:“这位转运朋友,你的宝贝很棒~”“不知道该不该诚实,宝贝能便宜点吗?”

卖家看到的:“这位转运朋友很有品味~”“已发货,请签收时仔细检查。”

▌产品结构及需求场景

随着用户需求的不断增加,产品结构发生了重大变化。 我们不断打通流量渠道,拓展和深化品类,提供更专业的服务和保障。 在满足用户需求的同时,我们不断提高平台的专业性,提升交易效率。

闲鱼私聊是什么意思_手机闲鱼私聊在哪里_手机闲鱼怎么私聊

▲ 转转产品结构

流量来源

闲鱼私聊是什么意思_手机闲鱼私聊在哪里_手机闲鱼怎么私聊

▲ 转转官方闲置俱乐部截图

用户主动在转转APP中发布闲置信息,用户使用小程序参与转转官方闲置俱乐部和转转个人闲置俱乐部(以总裁为中心运营的转转闲置社区);

手机闲鱼私聊在哪里_手机闲鱼怎么私聊_闲鱼私聊是什么意思

▲ 转转二手交易网

转转二手交易网(近期,2018年7月上旬,微信-我的钱包-第三方服务板块新增入口)被公告闲置;

手机闲鱼私聊在哪里_手机闲鱼怎么私聊_闲鱼私聊是什么意思

▲ 58个同城换乘入口

而在58同城APP上,所有这些二手信息都将基于个人微信账号进行同步。

品类拓展

手机闲鱼怎么私聊_闲鱼私聊是什么意思_手机闲鱼私聊在哪里

▲ 转转品类拓展相关广告

转转主营二手手机业务与富士康达成合作,专业质检机加强了二手手机交易的保障;

转转与海尔家电合作,为用户提供大型家电、厨房电器等物品的同城拆装、清洗、维修、运输、安装服务。

转转与58快递等物流渠道紧密合作,解决闲置物品大、重、易碎、易掉落的交易痛点,为买卖双方节省时间和交易成本,凸显固有的价格优势的二手交易。

线上转转圈可以基于微信朋友圈、兴趣圈、LBS城市圈等,与圈内好友紧密互动,有利于提高用户粘性和交易效率。

交易支付

主要使用微信支付,部分品类支持信用卡支付。

手机闲鱼怎么私聊_手机闲鱼私聊在哪里_闲鱼私聊是什么意思

▲ 转转实名认证界面

过去我们主要依靠微信关系链和芝麻信用提供信用担保。 近期,官方已将芝麻信用下线,主要依靠真人认证和转转认证。 微信关系链提供信用保证。 可见转转和微信是深度融合和打造的。 社区电商信用体系。

后勤

闲鱼相对于转转的特殊优势之一就是物流配送。 除了支持第三方物流外,闲鱼还有自己的菜鸟官方物流,而转转只支持第三方物流和同城自提。

▌函数迭代、运行信息和数据表现

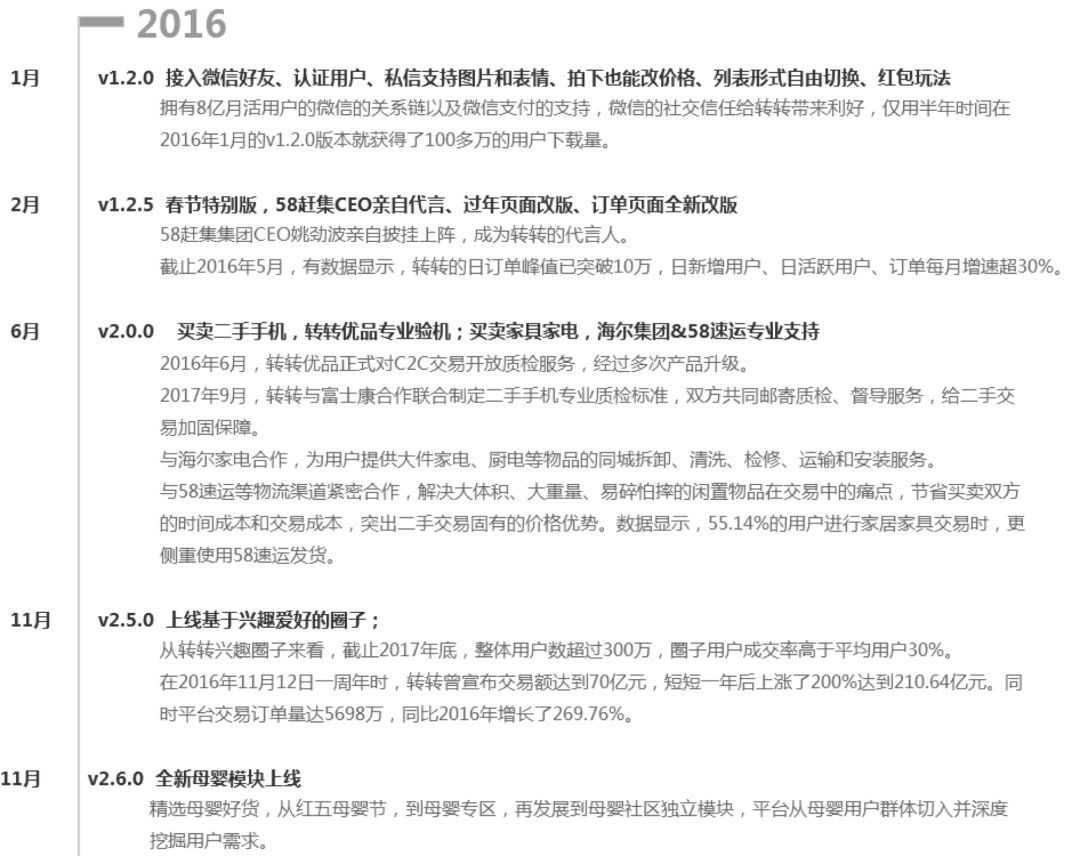
从0到1的探索,转转进入了快速成长阶段。 从重要版本发布、功能迭代、线上线下运营活动、行业合作成果等方面,我们可以看到明显的数据增长。 。

闲鱼私聊是什么意思_手机闲鱼私聊在哪里_手机闲鱼怎么私聊

▲ 转转2016年产品迭代图

2016年,转转正处于探索期。 它有清晰的理念、有针对性的方法和稳定的切入点。 它先是接入了微信关系链,然后做出了新的计划,让转转自营,尝试兴趣圈,进军母婴群体。

手机闲鱼私聊在哪里_手机闲鱼怎么私聊_闲鱼私聊是什么意思

▲ 转转2017年产品迭代图

2017年,产品结构已成型,基本功能已搭建,已接入微信小程序,推出转转公益,引入母婴伙伴,开始运营闲置俱乐部,现已开源并吸引流量各个方面。

手机闲鱼怎么私聊_手机闲鱼私聊在哪里_闲鱼私聊是什么意思

▲ 转转2018年产品迭代图

2018年,随着二手平台建设的完善,在继续优化现有业务和合作的同时,我们将继续尝试拓展和深化品类以满足用户需求,持续优化体验,为用户提供更专业的交易服务。

4.发现与思考

闲鱼私聊是什么意思_手机闲鱼私聊在哪里_手机闲鱼怎么私聊

通过对转转成长的研究和分析,我们发现有很多值得学习和思考的地方:

▌钻转是产品与运营完美结合的产品。 根据业务特点,产品和运营率先轮换。

流量导流主要靠运营驱动,产品在背后辅助实现功能和提供服务。

比如转转圈、闲置俱乐部都是由运营发起并持续运营的。

尤其是闲置俱乐部,前期招募母婴合伙人,审核人员,签订合同,开户,给总裁提供如何运营闲置俱乐部的培训和指导,邀请新用户参加活动,运营专场活动结合品类、每周吸引新客、提供补贴等数据统计、社区组长运维、过程中的问题反馈和跟踪等,都是由一个闲置的小型社区运营团队驱动的。 产品提供了良好的迁移服务,无需添加新功能。 与转转APP同步。 完成。

基本保持每月左右推出一个版本的节奏,迭代产品功能、新增和优化核心功能、拓展业务、优化体验等,这些都是产品驱动的完成,可以理解。

▌专注二手交易是转转的核心竞争力。

流量获取、优质产品转让、品类拓展、兴趣圈、闲置俱乐部发起、跨行合作等都是围绕二手交易的延伸和服务。

满足用户二手交易需求,缩短交易流程,完善服务保障,让交易更加简洁,提升用户体验。 转转一直专注于二手交易。

▌与相关产业的互联互通是转转快速增长的关键。

与富士康、海尔、58快递合作,为平台用户提供更专业、便捷、高效的交易服务。 同时,互联互通也让转转快速成长。

未来,租房、二手房、租赁、二手车、宠物、门票、优惠券、旧物品回收等都是可预见的业务拓展方向。 这样才能更好的承接和发展58的二手业务; 类似富士康和海尔之间更多的跨行合作和互联也将长期延伸;

在不断优化交易流程、提高交易效率的同时,我们还保证商品质量,打造让用户放心、放心的二手交易平台。 规范统一交易标准也是转转不断努力的方向。 这也将是二手商品交易的未来。 机遇和业务增长的核心。

最后给大家推荐一门好课程:最受新产品用户欢迎的三门课程将于8月2日开课。 本期仅剩最后20个名额! 想要抢最后名额的同学,请扫描下面海报上的二维码报名!

手机闲鱼怎么私聊_闲鱼私聊是什么意思_手机闲鱼私聊在哪里

手机闲鱼私聊在哪里_手机闲鱼怎么私聊_闲鱼私聊是什么意思

手机闲鱼私聊在哪里_手机闲鱼怎么私聊_闲鱼私聊是什么意思

分享