稍后我会给你看一张照片。

天眼查的信息没有具体内容,我也不想过多解读,但我建议受骗的朋友在时间和精力允许的情况下尽量维护自己的权益。
————————-以下是原答案——————-
最近,很多朋友都在关注刷脸支付,同时也有很多朋友无法继续使用刷脸支付。 我手里正好拿到了一份合同模板。 让我来给你分析一下。 先上图吧




之所以分析这份合同,是因为它确实是一个骗局。 天眼查发现,该公司成立于2018年10月,只从事刷脸支付招商引资。 每个人都应该知道这意味着什么。 该公司甚至没收代理费,以证明这不是骗局。
我们先从后面的聊天记录开始吧。 交了两万多块钱,连装备都拿不到。 我得到的只是这家公司的预售配额。 您在商家处购物后才会给您发放机器。 如果连机器都没有,怎么向商家推广呢? 如果你推广不了,这家公司连机器都不需要运给你。 你所付的所谓几万的预售费,你都会赚到。
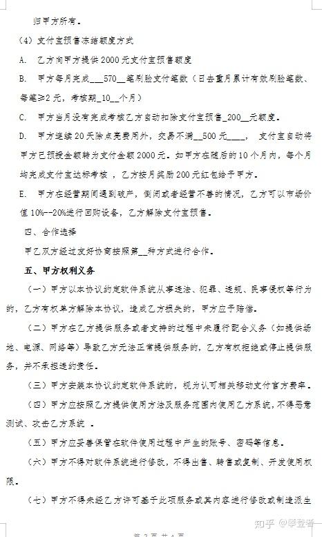
我们来分析一下合同条款。
无论销售模式还是租赁模式,每台机器成本约为2000元,机器经销商成本为1499。 这家公司每台机器赚500元。 并且从以下条款来看,SN码将永远属于该公司。 最后你连卖二手手机的权限都没有,只能要求这家公司买回来。
嗯,这家公司靠机器赚钱了。 这时候大家都知道了,每台机器补贴1699。 每月刷脸交易笔数达到570笔,每天即可获得补贴。 所以我要求代理商每月每单位进行 570 笔交易。 他想赚取这笔补贴。 如果他达不到怎么办? 他要求代理商给他一个支付宝预售额度。 如果达不到,就会被扣除。 用你支付宝的钱,不管你达标与否,补贴的钱我都会赚。 。 。 看看这张脸! ! !
所以,公司也要赚支付宝补贴每台机器的钱。
再往下看,除了点灯费之外,如果这台机器连续20天没有500元的交易额,你的支付宝会直接扣除2000元。 为什么? 因为你的机器没有交易,而这家公司知道你的机器。 如果店铺卖不掉,商家也不能正常使用,那么下一步你很有可能就不会继续购买机器或者支付机器租金了,对吧? ! 他会立即从你身上扣除2000元,相当于将这台机器的损失转嫁到你身上。 同时也保证了如果你给商家安装机器,他可以正常赚取利润。 因为如果你不给商家安装机器并向他要机器,你就达不到流量要求,你也不敢向他要机器。 他想要的效果是,如果你没有商家使用,他不需要给你发一台机器,就可以从你的配额中赚取数万美元。 但如果你有商家使用,你敢向他要你以前的机器,他就可以正常赚取积分。 跑步。
最后一个是,如果你不能再做生意了,你把机器拿走了怎么办? 他将以市场价格十分之一的价格进行回收。 一台新机的价格是1499,如果你卖二手的话,有人会以500到700的价格接手,但他们会以200到400的价格回收你的机器。这意味着我不会错过最后的挤压机会你,我也用你的二手手机赚钱。 这个时候你想卖给别人吗? 不可能,因为SN码在他手里,他不转的话没人会接管你的机器。
最可怕的是,他用这台200-400的机器做了什么?
继续以1999的价格卖给下一个代理商,而且这款机器没有支付宝官方补贴。 他仍然会给你每台机器每月570支刷脸笔的需求。
为什么? ? ? ?
因为他知道你每月不能进行 570 笔交易。 它只是阻止你继续扣除你的钱。 。
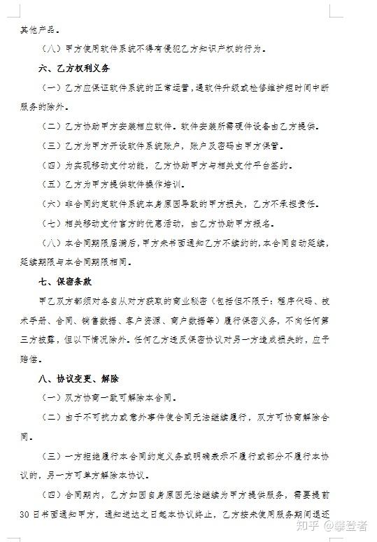
至于合同背后的一些东西,比如权利和义务。 都是霸王条款的性质。
为什么是霸主条款?,,
全部都是,代理人不许做任何事。 如果他们做什么,我就会限制你。 。 。 。 。 至于公司,公司应该为你做什么(真的应该、、、、无语)。 如果公司做不到,公司就不会承担责任,因为它会把责任推给别人,推给谁? 官方也好,政策也好,制度也好,,,都有可能,,,
最后一句话是希望那些想赚钱的人不要被套路愚弄,不要被风蒙蔽了双眼! ! ! ! !