
春节期间,各大互联网平台还在这个节日期间发起了红包大战。
目前,各平台公布的红包总额已超过40亿元。 即使有价值数十亿的红包,我们也不能闲着。 看看这几十亿的红包。 大家都是怎么玩的呢? 各种各样的。
不知不觉,我收集了一整年的活动案例,比去年春节收集的还多。
去年,我们收集了大约22个平台和60个活动。
今年我不想再一一数活动的数量了,因为太多了。 共收集到54个产品活动。 每个产品都包含很多小活动,并且活动随着日期的增加和变化。
今年大家可以和去年的春节活动做一个简单的对比,看看今年的活动运营出现了哪些新的东西。 让我们一起见证奇迹的开始。
作者共收集了54个春节活动案例,分别是:
淘宝、支付宝、优酷、淘票票、书旗、天猫精灵、虾米音乐、饿了么、飞猪、口碑、盒马、高德地图、UC浏览器、百度、百度快车版、百度贴吧、全民小视频、好看视频、爱奇艺、抖音、头条、头条快捷版、多闪、西瓜视频、火山视频、懂车帝、皮皮虾、QQ、腾讯新闻、腾讯视频、Yoo视频、微博石狮、拼多多、美团、美团外卖、猫眼、马蜂窝、携程、小红书、快手、微博、网易考拉、网易云音乐、京东、苏宁易购、Keep、毒药、麦麦、美图秀秀、陌陌、汽车之家、喜马拉雅、易宝。
01 淘宝
清空购物车:
使用金币获得活动资格并解锁不同的抽奖。
其他活动需要邀请好友解锁,或者点击活动产品中的抽奖才有解锁资格。 可以获得明确的购车奖励,但有金额和时间限制。 你还可以获得大奖,一分钟就价值数百万美元。
可惜这个幸运儿只花了五十八万。

全家人团聚,每天送出100万个愿望:
家庭账号活动邀请家庭成员绑定家庭账号,用户可以通过用户行为赚取爱心。 爱心可以换实体奖品,还可以参加除夕抽奖和金猪奖。

猜图赢宝藏:
采用了峰会现场答疑的模式,但改为抽奖。 猜对与否,不会影响后面的抽奖。 可以获得红包、优惠券,大奖是金猪吊坠。

一次丰收分为数百亿金币:
在卡片收集活动中,您需要收集五种农作物。 收集完后可以获得金币。 结合其他活动,可以用金币兑换购物红包,还有机会获得苹果手机一部。
其他活动:
金币可以兑换礼物。 使用金币兑换淘宝红包,最高可达100元红包。
主播发红包拜年。 看淘宝直播就可以领红包。 好久没看到红包了。 不知道是不是错过了红包时间。

与去年相比,今年淘宝没有收到央视春晚的门票,因此春晚直播期间的摇红包活动少了一项。 今年,淘宝吸引新用户的活动也较少。 去年还得邀请朋友,云集各路明星。
作为一项新功能,家庭账号依然是今年活动的主要特色。
02支付宝
AR横扫财富:
通过AR扫描“福”字,即可得到“福”字。 扫描“福”字即可进入活动页面领取其他奖品。 扫描马云身上的“福”字即可获得稀有卡牌,还有机会获得花卡。
蚂蚁森林:
浇灌10克祝福森林,就有机会获得祝福卡和鲜花卡。 本活动属于公益活动。 用户贡献的能源累计种植了近400万棵树,相当于种植面积约3.6万英亩。
回答星球:
与峰会的玩法类似,有排位赛和特别活动两种形式。 前者通过与他人竞争获得福卡,后者通过回答问题获得福卡。
蚂蚁庄园:
喂小鸡吃糖葫芦,获得幸运卡。

今年支付宝继续使用吉五福,红包总额仍然是5亿。 一年过去了,物价涨了,但红包却没有。
游戏玩法没有大的变化。 没有普遍的祝福。 比去年多了一种领取祝福的方式,多了两张卡片。
花花卡:可以获得全年还花呗机会; 祝福卡:可以复制任意一张好友的幸运卡,主要通过线下消费获得。
03 天猫精灵
安排回程时间:
一个个性化的设计告诉天猫精灵,他要回家乡了,房间里已经没有人了,他会约定返回的时间。
为你最喜欢的人投票并许下对未来的愿望:
投票成功将有机会获得抽奖机会,抽奖是一个旋转轮,可以抽到赞助商的优惠券和实物奖品,还可以获得空气净化器。
红包闹钟:
预订红包闹钟,在除夕、大年初一指定时间说出密码即可领取现金红包,最高888元现金。
新年要做的事情:
天猫精灵过年密码玩法合集。
按约回来,获得大礼:
你们已经约定了回来的时间。 如果您如期回来,对天猫精灵说“我回来了”,即可获得免费大礼包。

去年双11买了天猫精灵,没怎么用过。 我只是过年的时候拿出来给家里的亲朋好友展示一下高科技。
04百度
收集1亿点幸运点:
集齐十张卡即可获得一亿现金红包。
增加抽卡数主要靠日常任务,或者主要围绕用户的行为和动作,结合自己的产品互相引流,看自己的短视频产品,打开贴吧,就可以获得抽卡数。
留尼汪红场百万:
邀请好友组队可以解锁不同挑战的红包挑战。 最多可邀请8888人,解锁1000万奖金。
奖金根据邀请好友数量发放。 每日签到即可领取红包,前100名可获得10年爱奇艺会员资格。

春晚当天分发9亿:
玩法与往年春节相同。 打开APP摇一摇即可领取现金红包。 您需要下载最新版本并绑定银行卡。 总共可以获得4个奖品、3个红包、1个实物奖品。 最高可获得2019元现金红包。 有些红包需要在其他百度APP中打开才能领取。
每年红包的玩法几乎都一样。 你在特定时间打开红包,疯狂摇晃,疯狂点击。
记得有一年淘宝低估了春晚的流量,导致一些网络问题。 今年我一直在观察百度能不能搞定。
今年整个过程比较顺利,但是压力还是有点大。 您无法通过单击来查看更改。 不知道事后百度会不会感叹春晚的流量。 只有参加过春晚不宕机的产品才是好产品。
超值新年购物节:
该小程序嵌入自有小都商城、京东商城、苏宁易购、唯品会、百度开心购、抢票页面。 本次活动是上线初期的一个小活动。

免费观看付费内容:
活动期间,您可以进入百度小程序免费观看部分资源、电影、小说。 这是春节联欢晚会之后举办的活动。

玩游戏瓜分百万现金:
这是一款类似于跳一跳的小游戏。 你需要挑战高分。 高分将进入排行榜。 根据排行榜排名发放奖励。 分享活动可以加分。 前100名将获得888元。

名人打电话祝你新年快乐:
将流量引流到全民短视频,可以使用明星视频手机模板拍摄短视频。
女神喊你领红包:
将流量引向好看的视频。

05 抖音
美好的一年:
常规的普通集卡活动,但不与今日头条共用一个活动,而是一个独立的活动。
这个集卡活动玩起来还是蛮有趣的,还有一些隐藏的玩法。 点击收卡活动页面的抖音标志,进入笔记播放页面,即可获得卡片一张。
早期收集卡牌的方式只有一种,那就是邀请好友。 这确实是一种骗人的方式来获得更多积分。 直到活动后期,才增加了常规摇卡和春节摇卡。

与去年相比,创新水平有所下降。 去年,抖音明星的贺岁短视频就使用了科大讯飞提供的个性化语音合成技术。 通过一定时间段的录音和机器学习,可以还原明星演讲的特征。 语音系统,打开抖音,就能听到偶像们自己念出自己的昵称。
去年发红包的玩法确实让人耳目一新。 你念出自己的昵称,点击视频互动领取红包。 如果今年能加入这个模式,发红包或者卡片,活动的互动性会更好。
06今日头条
卡牌收藏分为5亿:
今日头条依然延续了收卡模式,总量也比去年增加了不少,达到了5亿。 玩法上没有大的变化,只是增加了钻石卡牌模式,有点像游戏中的卡牌合成。
本次收卡分为2次,普通卡和钻石卡。 集齐5张卡即可激活钻石卡。 普通卡可分为2亿,钻石卡可分为3亿。
通过日常定期登录,以及将产品的用户行为和自家产品的引流行为进行匹配,来增加抽卡次数。 这和百度的玩法是一样的。

5亿红包雨:
您可以在指定时间使用今日头条产品参与红包雨。
红包雨有两种玩法,一种是点击屏幕,另一种是使用AR将红包雨举过头顶。 我用的苹果手机一直都是AR模式。 某些可能不支持它的手机使用触摸屏方法。
与去年相比,红包雨金额减少了2.5亿。 估计这部分被转移到了钻石卡上,可见卡牌收集模式给产品带来了更好的运营效果。

邀请好友上头条:
邀请好友活动,最高可获得200元红包。 这没什么好介绍的。 每年都有这样的新招聘活动,却年年被微信屏蔽。 邀请方式也在不断变化。
每日幸运旋转:
每天可以抽奖一次,中的基本都是价值4999元的哈佛购车券。 共抽取8张优惠券。 不知道能不能一起用,哈哈。

07 多次闪光
发送并赚取 1 亿积分:
每天用新年模板拍照3次即可获得红包。 您可以找到图片来代替真人。 按照要求拍照还可以获得红包。 拍照并发给朋友即可获得红包。 邀请好友注册 即可获得红包。

亲密聊天季节:
这是产品刚上市时举办的活动,强度相当高。
操作非常简单,只需发送表情给好友即可完成任务。 这种活动损失了很多钱,也没有什么效果,但羊毛党却赚了很多钱。

08QQ
新年快乐:
活动分为三个阶段。 许下愿望并选择你想要的游戏道具。 游戏内可抢购道具,登录即可领取海量礼包。 共有 20 场比赛。
用户可以在游戏内购买领取许愿游戏产品,并可登录领取海量游戏礼包。

福袋回家:
玩游戏即可获得幸运袋。 想要获得福袋,您需要将福袋分享给群组和好友,然后点击领取奖品。 每个用户最多可以解锁 120 个奖品。 游戏模式有跳跳模式、金榜模式、诺基亚手机搭建游戏模式。

09拼多多
集齐年味,瓜分2亿现金:
这也是一个收集卡片的活动。 集齐十种与过年相关的物品,即可瓜分2亿现金红包。
您可以通过登录、邀请好友参加活动、赠送卡片、访问商城页面、购买产品等方式获得领取卡片次数。 还必须分享才能登录,确实自己的产品不会被微信屏蔽。

打开红包:
邀请好友开红包,需要在2小时内邀请3位好友帮忙开红包,即可获得最高88元红包。
拼多多确实是对好友的邀请力度十足,而且有腾讯的大靠山,真的可以为所欲为,依托微信这个亿级流量入口。

以优惠价格免费获取:
进入活动页面即可参与50折优惠券,立即立减50%。 邀请好友砍价,价格达到0元即可免费获得。

玩游戏领取红包:
通过消消乐的游戏模式领取红包,达到指定等级即可领取红包。
累计红包可体现3元,最高累计红包为20元。 如果连续7天不登录,红包将被重置。 您还可以与朋友组队收集橙子。 达到一定数量即可领取红包。
这个想法确实是个好主意。 它利用了消消乐的高频游戏模式,增加了红包,大大提高了用户活跃度。

团队寻宝:
与大富翁的玩法类似,通过掷骰子来前进步数。 通过日常行动,邀请好友并订购指定产品即可获得最多骰子。 通过贡献步骤即可获得最终奖品。 最高步数为一步,即可免费登录。 机箱、烤箱。

寻找锦鲤:
分享至10人以上微信群即可获得抽奖资格。 您必须保留分享朋友圈的截图作为兑奖凭证。 最高奖金为现金3万元。

金猪存钱罐:
邀请朋友来玩。 邀请好友可以提高获得金币的速度。 金币获得的速度非常快。 你需要随时收集金币。 如果你不收集它们,就不会成长。
金币上限根据猪的等级而变化。 当你达到一定数量的金币时,你可以解锁新的猪,并节省更多的金币。 金币可以兑换优惠券和实物奖品。

新年祝福语:
免费向朋友发送新年祝福信息。 您可以选择要发送的短信模板。
春节抢金猪:
邀请6位好友参加比赛,赢取金猪购买资格。

财神年历:
点击财神爷即可从转盘中抽取元宝。 元宝可以通过用户行为获得。 邀请好友即可获得抽元宝的机会。
达到12万元宝领取奖金,达到20万元宝送一部,累计转动指南针4次瓜分2亿元宝。 元宝可以兑换现金红包和实物奖品。 玩法与金猪存钱罐基本类似。

收集拼多多活动的时候,让人抓狂。 每隔一天就会发布一个新活动。 每次打开拼多多,你都会看到不同的活动。 基本上该用的营销手段都用上了。
不知道过年期间拼多多值班的人是不是比其他平台多很多呢? 这么多活动的运作,不是几个人值班就能搞定的。
10携程
合在一起就是年份:
主会场主要经营各种优惠券、特价机票、机票代购、酒店、餐饮等。
新年福利会:
说起分享一亿红包,主要是各种优惠券、酒店、机票购买、接机、租车等。
大红包赠品:
2019年的旅行礼包实际上是由各种组合优惠券、团体优惠券、海外酒店优惠券组成。
年货:
底部有广告,连接第三方电商平台销售年货。

豪华锦鲤大奖:
游锦鲤一共有三个阶段,主要是免费购物。 您需要提交手机号码,转发至朋友圈,并保留原始记录。 截图无效,删除后将无法领取奖品。
度过一个美好的小假期:
九格抽奖活动,赢取优惠券和礼品卡。
全国寻宝:
邀请好友可以获得打开宝箱的钥匙。 您最多可以获得 10 个钥匙。 需要找到地图上有宝箱的标志,点击进入宝箱进行抽奖。 还有各种优惠券、折扣券。

综合平台活动真的太多了。 如果继续挖掘,你可能会发现十多个活动。 基本上各类活动都会赠送各种优惠券。
11 快手
组队并分享现金:
这个玩法是模仿双11淘宝模式,邀请好友组队,然后邀请好友帮忙,帮助队伍获胜最多,分享当天的奖池。

邀请朋友并赚取奖金:
邀请好友注册并下载APP。 邀请好友可获得10元,关注用户可获得2元,观看直播可获得3元。 任务需要三天内完成,每个用户最多可以邀请200个用户。
拍视频领取红包:
本质上,这也是一种吸引新用户的活动。 用户用春节魔术表情拍摄视频。 成功转发视频的朋友可以获得红包,新用户可以获得大红包。

12亿快币直播间等你来抢:
下了三场红包雨。 进入直播间有红包标志倒计时,可以抢红包。 抢到的虚拟币可以兑换现金红包。

12 网易考拉
春节送礼小贴士:
春节前夕,我们进行了预热活动,通过送礼策略来达到产品销售的目的,包括给父母、朋友、伴侣、宝宝和我自己的策略。

除夕夜:
多个品牌联合发放优惠券的简单活动,新年特别活动,领取各种优惠券,享受折扣,还有AJ特卖活动。
CEO新年快乐:
其实也是一种发放优惠券的活动。 通过这些品牌的CEO向用户送上新年祝福并介绍在售产品,就可以获得新年优惠券。
新年红包雨:
每个用户可参与红包雨活动两次。 想要增加参与次数,需要邀请好友才能获得。 最高可领取红包666元。

13
100个春节故事:收集与春节相关的视频、图片、文字进行展示,按照官方评审规则进行评审,即可获得红包、实物奖品等。

发布订单赢取500元赏金:
活动期间发布购买商品的下单图片,每天随机抽取3张,领取500元无门槛优惠券一张。

印记的祝福:
活动期间购买订单满500元即可参加活动。
新年锦鲤福袋:
用户需要购买福袋,购买福袋的用户将会抽取锦鲤。 锦鲤奖金会随着购买福袋用户数量的增加而增加。

本文仅摘录13个案例。 如需获取完整版,请在公众号后台回复关键词【春节案例】。
春节期间四大红包游戏底层逻辑与卡牌裂变
通过以上50+平台红包玩法我们可以发现,主要的方式就是通过集卡来分红包。 第一种集卡裂变方式是支付宝集五福。
对于卡牌裂变来说,其逻辑与彩票裂变基本相同,但也有差异。 不同的是,每个抽奖码都可以兑换奖品,而需要集齐所有卡片(或拼图)才能参与抽奖或获得。 主题。
游戏化裂变
除了集卡赚红包之外,游戏化裂变是另一个重要的红包玩法。 本质是用乐趣和奖励来带动用户分享和传播。 这次,QQ、拼多多、淘宝、支付宝、火山视频都在使用这个玩法。 。
虽然具体玩法不同,但上手都非常容易。 没有操作门槛。 只要不犯错误,就可以继续玩。 这很容易让人上瘾。 玩完拼多多的比赛,我不是为了红包,而是为了看看自己能完成多少关。 变得困难。
锦鲤营销
大家应该可以看到,上面的很多活动仍然在使用 Koi 模型。 自9月29日支付宝推出“中国锦鲤”抽奖活动以来,锦鲤正在全国各地使用。
本质上,它是一次巨大的社交品牌联动营销,通过社交平台的转发量来超越用户期望进行推广。
但也存在一些问题,如社交平台违规、虚假宣传等; 有关彩票中奖者、默认名单、黑匣子操作和虚假彩票中奖的不透明信息。
优惠券营销
不用说,每次活动都会附赠各种优惠券和折扣券。
综合平台甚至打着红包的旗号,送上亿。 事实上,它们是优惠券,不能兑现。 未来他们会被广告法勒死吗?
概括
总体而言,2019年春节红包大战的规模比以往要大得多。
不仅参与红包大战的玩家数量增加了,发放的红包数量也增加了不少。 只有收藏过的人才知道这件事有多痛苦,规模有多大。 不说细节了,我们去看春晚的重播吧。
附赠干货
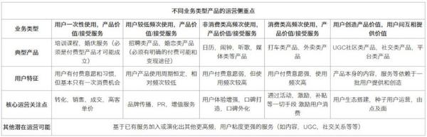
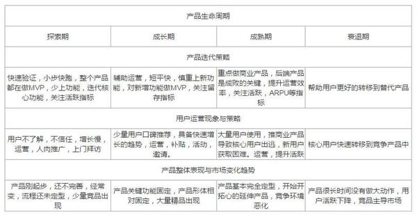
参与运营的朋友都知道,不同的生命周期有不同的运营优先级。 通过以上的活动案例,我们也可以发现产品的运营重点。 下面我就跟大家分享一下我的日常笔记。





听的顺序往往不是以年龄来判断的,竞品之间的竞争也是如此。 毕竟,海滩上前浪被后浪冲走的情况在历史的长河中是常有的事。

大数据时代,数据分析成为核心竞争力。 俗话说“知己知彼,百战不殆”。 通过专业的抖音数据分析,你不仅可以了解行业最新玩法,还可以学习同行流行的“套路”,事半功倍。
【大线索数据平台】收集全网数据最多,功能全面。 提供视频排行榜、直播分析、电商数据分析等服务,可以帮助专家、商家或MCN机构更好地创作和运营。 短视频。
最重要的是所有功能都是免费开放使用的。