银联pos支付,低利率POS迎来坏消息! 银联重磅出击! 这些支付公司的费率可能会上涨!

2024-02-26
来源:网络整理

银联支付pos机短信_银联pos支付_银联支付pos机安全吗

低费率 POS 的坏消息!

银联扣动扳机,一招击中要害!

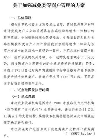
近日,银联发布《关于加强免免类别商户管理的函》,正式宣布加强免免类别商户管理的计划。

该文件将对POS行业产生以下极其重要的影响:

1、POS机码和跳码将受到前所未有的限制;

2、低费率POS的生存空间被彻底压缩;

3、一机多费率POS可能遭受毁灭性打击;

4、POS手续费整体上涨趋势不可避免;

5、纳入试点范围的支付公司真的要哭了!

这份银联文件的核心内容:

自本方案要求之日起,相关收单机构必须为其免征类和特殊计费类商户全部使用具有密码验证终端唯一标识的新终端。

根据行业管理委员会的要求,中国银联在每日结束时,将收单机构在相关商户入网评估阶段注册的终端唯一标识符与商户交易中终端唯一标识符的一致性进行比对,并总结商家比较。 涉及不一致的交易总金额。 若不一致交易总金额低于5万元,仍按商户入网评估时的非标准费率结算;

否则,系统会自动将该商户从T+1非标价商户名单中删除,恢复为标价商户。

自次日(T+2)起,商户不再享受非标准价格费率等级。

执行时间处理时间:

自2019年3月1日起,中国银联系统将对相关收单机构所有符合条件的增量商户开展终端信息比对工作。

自2019年5月1日起,中国银联系统将对相关收单机构所有符合条件的现有商户开展终端信息比对工作。

银联支付pos机安全吗_银联pos支付_银联支付pos机短信

银联pos支付_银联支付pos机短信_银联支付pos机安全吗

银联pos支付_银联支付pos机短信_银联支付pos机安全吗

银联pos支付_银联支付pos机短信_银联支付pos机安全吗

银联支付pos机安全吗_银联pos支付_银联支付pos机短信

银联支付pos机短信_银联支付pos机安全吗_银联pos支付

分享