大家好,我是飞哥。 感谢您关注飞哥传汇项目圈。 我们每周都会和大家分享一个赚钱的项目。 我们这里不卖焦虑,我们不乱做鸡汤,我们只讲实际操作!
我们真正让我们的粉丝和关注我们的朋友们学习、理解、付诸实践。 每一个项目分享都秉承高回报、低风险、可行性、结果的原则。 新手朋友可以直接按照我们分享的流程快速上手。 通过运营项目,项目老手可以掌握更多的信息空白,提高思想认知,开阔视野! 全文篇幅较长且详细,请耐心阅读。
在瞬息万变的互联网世界里,为了避免被很多新手朋友坑,飞鸽传书团队分享的每一个项目都必须毫无保留、百分百实用性地分享。

废话不多说,直接上项目吧
今日项目:抖音商店无货源
项目人员:1人
所需设备:手机、电脑
项目费用:左右(多店定金)
投资回收期:15天
项目前景:3000-/月/店
项目难度指数:★★
项目风险系数:★★
适合人群:所有想做互联网项目的人。 适合大学生、上班族、妈妈等创业者、副业从业者、小型工作室。
项目要求: 1、每天投入至少两个小时; 2、能够使用剪切、更换背景等基本操作; 3、执行力强
1.项目市场与“钱景”
1、数据显示,抖音日活跃用户已突破6亿。
2、抖音商店操作简单。 您无需发布短视频或开始直播。 您只需独立经营自己的商店即可。 你可以用智能手机和电脑轻松投入战斗。
3、抖音平台流量倾斜
抖音商店是字节跳动布局的。 抖音电商变现的平台是抖音内部电商系统。 无需跳转到其他平台购买。 路径是直接的。 抖音小店是今日头条电商变现的闭环。 还有猜你喜欢的推荐流量,抖音店铺自然会下单。
抖音一直在不断为电商业务开辟流量入口。
包括抖音商城、猜你喜欢推荐、精选联盟人才广场的搜索流量入口,流量在哪里,生意就在哪里。

4、抖音商店项目优势:
A. 即使是新手也能学会。 可以在手机、电脑上操作,可以兼职也可以全职使用。
B、不需要直播,不需要拍视频,不需要有粉丝。
C、项目正规、稳定、可持续、积累、可复制、可推广。
D.投入低,回报高,流量大,无需压货,下单稳定,2周内快速下单。

E、豆店相对于淘宝、拼多多的优势在于,天然流量大,不会像淘宝的产品一样沉入大海。
抖音小店诞生于2019年底,是抖音旗下的电商平台。 说白了,就是在抖音上开店。 您无需购买或储存商品。 您只需收集全网平台的其他店铺即可。 产品经过合理提价后,在自有门店上架销售。
当客户前来下单时,我们在收货的源头门店下单,填写客户信息,货物从门店直接发货给客户,我们赚取差价。
无供给模式的电商,对于一直在互联网行业打拼的创业者来说,其实并不陌生。
淘宝无货源开店、拼多多无货源开店、京东无货源开店……几乎每个电商平台都会有一群无货源的电商玩家供应量,抖音也是一样。
当多个抖音店铺以无供给模式共同运营时,称为店铺群,每个人都有机会以店铺群的形式进行运营。
2、项目准备
1、启动资金
您需要准备一部分手头资金,支付一部分作为押金(押金是可退还的)。 最低存款额为 2,000,最高存款额取决于您选择的类别。 一般情况下,如果是无源模式工作,交押金2000到5000元就够了;
另一部分用于订单售完后发货的流动资金(豆点的付款周期为12天左右),另外还有一些小费用,比如软件费(一般几十元/月)、产品费等。窗口押金(500元)
2. 智能手机
3.办公电脑
4. 几个辅助工具
3、项目启动运作流程
先说一下大概的思路:入驻小店——熟悉后台——挑选产品——优质产品——获取流量——下单发货——售后处理——提升体验点。
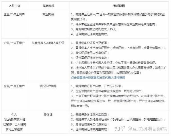
第一步:店铺入驻流程和店铺基础设施

首先准备好营业执照、身份证、银行卡、店铺标志。 需要注意的是营业执照(个体户)、身份证、银行卡。 三个法人信息必须一致,即一个身份信息。
进入豆点官网:按照注册流程操作即可。

入住时需要注意的事项:
1、进入抖音店铺时,尽量在电脑上通过网站注册,而不是直接在手机上注册。

虽然也可以在手机上注册(抖音创作者服务中心-产品展示-打开抖音商店),但是有一个问题,就是抖音之前发布过非法视频,结果系统检测到该账号被盗了。直接被屏蔽,导致抖音商店无法登录。
因此,建议在电脑上注册。 在电脑端注册登录时,您可以选择手机号码进行注册。 店铺开业后,即可绑定相关抖音账号。
此操作可以避免因抖音账号违规而无法登录抖音商店。
2、注册抖音店铺时,法人信息与营业执照上的经营者信息必须一致。
注册抖音店铺时,需要上传营业执照照片并填写公司名称。 该公司名称是您营业执照上的名称。

填写信息时,务必确保您的法人信息与营业执照上的经营者信息一致。
也就是说,营业执照上有谁的名字,那么法人信息和身份证信息就属于谁的名字。
3.只要店名中没有违法的字眼,你想怎么想就怎么想,发挥你的想象力。
4、选择类别时,选择营业执照上所列的类别。 不要选择可用或不可用的东西。 某些类别的押金可能会高于您想做的类别。 这是没有必要的。

个体工商户营业执照和企业执照没有区别。 业务类别相同。 使用您拥有的任何许可证,不用担心。
5、开店审核通过后,店铺实名认证完成,接下来需要缴纳押金。 只要你不违反规定,以后想关店,押金是可以退回的。 不同类别的存款是不同的。 不同类别的存款。 参见下表。

你想经营哪个品类,就看对应的保证金,然后就可以支付了。 必须支付保证金。 不付款就无法发货、无法运营、无法下单。
接下来就是熟悉后端,搭建好店铺基础设施。
开店后,不用担心选品、上传产品、找专家、销售介入等。 首先,花1到2天的时间了解一下抖音店铺的后台,包括店铺、产品、订单。 、售后、数据、物流、资产、服务市场、奖惩中心,俗话说,知己知彼,方能百战百胜。
主要有以下几点:
单击每个部分中的所有参数,可以了解这些基本部分中的基本参数和术语概念。

熟练使用抖音店铺卖家后台及收货软件及发货软件使用流程。
第二步:三大产品选型方向和四大产品要素

请记住:经营小店时,产品选择比什么都重要。 电商行业有句话:70%靠选品,30%靠运营。 俗话说,选择大于努力! 选择正确的品类,您的电商之旅将变得非常轻松!
抖音店铺选品的三个方向:
1.新颖独特
比如可以在家打小型乒乓球,之前已经流行过,也可以在家打乒乓球,还有家用爆米花机等等,后面会介绍。
2、颜值高
美是天生的,抖音用户是所有短视频用户中对美的追求最高的。 因此,尽量选择抖音上高颜值的产品,比如儿童汉服、小姐姐专用保温杯等。
3 刚需实用
一定要选择用户需求量大、需求量大的产品。 不要认为这是理所当然的。 通过查看同类产品的销售数据,可以了解用户是否有需求。
比如我们经常会遇到手机的一个问题:手机充电太慢。 超级快充数据线、快充数据头等产品对于用户来说是极其必要且实用的产品。
很多新手不知道如何选择产品。 今天给大家推荐一些比较常用的方法。
1、持续晋升概率:
每天都有20款新品推出,总有一两款产品脱颖而出。 随时观察数据,立即删除一个月没有订购的产品,以维持销售。
2.复刻热门产品:
选择已在其他平台上证明受欢迎的产品。 每一款产品的受欢迎都有其相应的原因。 如果你想相信热门产品会带来自己的流量,你可以看看其他电商平台的销售排名或领先直播间的畅销产品,并从同行中选择产品。 ,这确实是经过验证的! 我们可以多关注一些优秀同行的店铺,看看他们最近都卖了哪些产品。 然后我们可以找到同款,放在自己店里的货架上,或者找到这个热门产品的替代品,或者我们也可以购买。 一波流量。
3.非标产品,价格低廉:
例如,如果你制作一些可以大量销售的家居用品,你可以对此类产品收取溢价。 价格低并不意味着一定要选择9.9元的产品。 可以尝试将价格控制在10元到30元之间。 如果价格太便宜,就不容易被信任。 如果价格太贵,销量就不会增加。
无源电商最重要的就是选品。 选择合适的产品可以帮助您事半功倍。 选品渠道有蝉妈妈、抖音选品广场、领先的专家直播间、优质同行店铺等,你可以选品,而且你一定会竞争压力小,这样你的选品能力就不会差。被影响。
四大产品要素
1. 季节性产品:
这很容易理解。 是大众当季需要的产品。 例如,如果你是家居抖音店,你现在可以上架一些冰垫、防晒套、防晒伞、太阳镜等产品。
夏天可以卖的产品有:手提风扇、遮阳伞、高颜值水瓶; 冬天可以卖的产品有:围巾、暖手宝等,需求量都很大。 季节性选择,尽管有时间。 虽然有一定的局限性,但是持续下单甚至爆单是最容易的。
2.热门类别:
每隔一段时间,抖音上就会出现现象级的热销产品。 比如,最近的运动品类产品在抖音人气博主刘耕宏的带领下,出现了指数级的增长。
如今,很多运动户外店的销售额大幅增长,都是他的一波流量带来的! 这是热门类别。
3. 个性化:
什么是个性化? 它们是针对特定人群的相对利基的产品类别。 比如今年很流行渔具。 如果选择渔具品类,虽然每天的订单不会很多,但客单价高,利润高,而且很容易赚。 而且竞争力还低,基本都是自然流量。
4、新颖独特:
上面的选品方向中也提到了新颖独特的产品,因为新颖独特的产品非常容易在短视频平台上流行起来,比如吹泡泡机、刻名字铅笔、瓶盖等。 它们被添加到传统产品中。 只要有一点创意,就很容易吸引眼球,成为爆款。

毕竟抖音是一款娱乐软件。 其用户大部分是年轻人,很容易被新奇、好玩的事物所吸引。 因此,容易引起注意的产品才有可能流行起来。
掌握了选品的三个方向,结合选品的四大要素后,相信您对于选品会有自己独特的想法。 结合一些工具,可以达到事半功倍的效果:
上面分享的产品选型方法是基于我们团队实际测试的经验,确实每次都得到验证。 飞哥给新手朋友的建议是:新手应该尽量选择售后服务最少、性价比高、受众面广、需求迫切的产品。 轻松下订单。
一般建议新手以生活必需品为主,需求量大,单价低,容易转化。 生鲜食品、美容产品等产品,不合格就不能生产。 他们容易出现违规行为,售后问题也很多。
请记住:伟大的产品伴随着免费流量。
尤其是食品类产品,不建议新手使用。
为什么?
原因一:食品类所需资质比较麻烦。 您需要申请食品经营许可证。 我是用自己的公司申请的。 办卡条件非常严格。 需要有实际的办公地址等等,还需要执照。 成本不低。
原因二:食品单价较低,市场价格相对透明,竞争激烈。 没有突出的优势,很难与优质卖家竞争。
精选的产品好,价格有吸引力,精选联盟可以轻松吸引专家给您带货。 如果被优质专家选中,还是有机会获得巨额订单的。

抖音选品的底层逻辑是什么? 事实上,产品选型的底层是选择需求,选择需求的底层是选择目标用户。
所以抖音选品最底层的逻辑是:
1、首先确定一个目标用户群体(具体群体属性)。
2、挖掘这个目标用户群的需求(用户背后的购买需求)。
3、细分品类,找到匹配度最高的产品(用产品满足用户需求)。
探索完特定人群的需求后,再进行细分。 当然,不要选择特别小众的产品。 我来告诉你如何选择产品。 确实非常详细。 在产品选型过程中会出现很多问题。 这些都是可以在实战中逐步克服的。 只有发现问题、解决问题,我们的能力才能不断提升。
第三步:将产品放到货架上
如何把产品放到店铺后台,这里就不钻这个操作流程了。 如果你之前有过一些电子商务经验,相信这并不难。 即使您没有任何经验,也可以熟悉后端,熟悉上传。 宝贝步骤,需要注意的是主图、标题、类别。
1、宝贝主图需要注意5点:
A.产品主图规格(主图尺寸:600*600)
B、产品图片不能过度曝光;
C. 不能使用名人(涉及名人的照片需提交资质)
D、禁止图片上的文字占据过大的比例。
E. 图片不能含有其他平台标志
2、产品名称:
很多经营抖音店铺的朋友只会抄袭同行的标题,根本不会对标题进行优化。 标题优化得好不好影响巨大,直接决定你能否获得流量和曝光。 这非常非常重要。 ,引起了极大关注。
如何写出合格的产品标题?
我们以杯子为例。 首先,进入抖音商城。 您可以在这里搜索核心关键词“杯子”,在搜索框的下拉词中找到一些关于杯子的热词。

如图所示,会有一些类别词、属性词、热门词以及一些与杯子相关的长尾关键词。
例如玻璃杯、冰川图案杯、勺盖杯、大容量杯、儿童杯等。您还可以根据产品本身的特点在抖音商城搜索框中搜索相关关键词,以获得更多人气派生键。 单词。
例如,我们现在搜索“玻璃”时,显示的下拉词是不同的。

把这些词整理好之后,就可以直接用在我们的标题中了。 排名靠前的搜索结果都是搜索需求较高的关键词,可以直接使用。
标题长度不超过30个字,不得包含限制词或敏感词。 您还可以使用关键字和价格因素进行搜索排名。
对于特价商品,标题应明确注明数量、促销时间等。

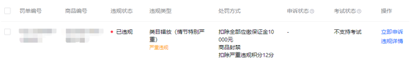
3、产品类别选择:
如果您选择了错误的类别,则可能会直接扣除全部押金。
想要玩抖音商店的新手一定不要把产品类别上架。 我们也为此付出了惨重的代价。 我专门整理了一篇关于品类选择的资料。
选择品类时一定要注意。 下图为,因为分类放错了分类,1万元押金全部被扣除,扣了12个积分。 真是让人哭笑不得啊!

列出产品时,如果不确定选择哪个类目,可以直接在类目搜索框中搜索产品关键词。

例如,我现在列出的是一款暖手袋产品。 我搜索关键词“暖手袋”。 以下提示是:对应的分类没有激活,所以上传产品之前需要先激活该分类。
这个时候,不要把它放在其他类目下出售,否则平台会判断你把它列为随机类目,并扣除你的押金,得不偿失。
不添加非约定产品; 如果您不符合入学资格,请勿添加定向邀请类别。

第四步:获取流量
获取流量主要有两种方式:
1.自然流量
2、专家带货
虽然开抖音店铺的门槛很低,人人都可以操作,但这并不意味着产品上架后,你什么都不做,等待店铺下单。 你需要了解的是,有很多小商店。 如果你不推广,就会被别人排挤,店铺根本不可能下单。
每个行业都存在竞争,即使是蓝海市场!
获取流量的方式有很多,包括精选联盟、展示、短视频、直播间、抖音搜索等。 这些渠道都是抖音店铺的流量来源。
自然流量主要有五个来源: