移动支付已经成为当今主流支付方式之一,甚至正在逐步向“无现金社会”转变。 在中国大陆,支付宝和微信支付无疑是移动支付平台的领导者。 据专业机构统计,两者合计约占全国移动支付市场的94%。 作为社交平台,微信凭借其庞大的用户基础,成功占领了移动支付市场的份额。

替换高清大图
微信已经取代了QQ。 现在QQ的普通用户大多年龄在30岁以下。微信是一个真正的全民社交平台。 男人、女人、小孩都使用微信。 QQ在沙滩上被成功拍到。 目前客多天下,微信月活跃用户数已突破10亿! 而你们微信用户恐怕还不知道腾讯针对微信支付发布的新规吧?

替换高清大图
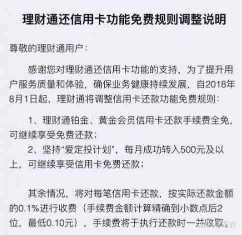
腾讯新规规定,使用微信进行信用卡还款,每次还款将收取还款金额0.1%的手续费(最低0.1元)。 继微信提现收费之后,又增加了新的收费项目! 重点是,强大的支付平台支付宝还是免费的,这让网友非常愤怒:马化腾,你是不是为钱疯狂了? 支付宝一直在补贴用户,而腾讯却根本没有回馈用户。 这样不会让用户感觉不好吗? 贪婪的!

有网友表示,现在只有微信聊天、发红包是免费的吧? 我只是害怕比较购物。 与支付宝相比客多天下,你不为同样是一家非常大的公司的腾讯感到羞耻吗? 我们作为一家民族企业的责任感如何?
小编也希望腾讯能够从用户的角度考虑问题。 欢迎留言讨论。