天津经理部纪检系统:保障农民工工资按时足额获得工资

2024-03-07
来源:网络整理

北京工资支付规定_工资支付规定北京最新_北京工资支付暂行规定

党中央、国务院高度重视解决农民工拖欠工资问题。 为规范农民工工资支付行为,确保农民工按时足额领取工资,国务院总理李克强签署国务院令,公布了《农民工工资支付保障条例》 ,以下简称《条例》,自2020年5月1日起试行。《条例》从落实主体责任、规范工资支付等方面,对保障农民工工资支付作出规定明确工资结算责任,细化重点领域治理措施,强化监管手段。

——央视新闻

为有效落实《条例》,北京公司天津管理部纪检系统按照《条例》规定积极开展监督,努力畅通监督责任落实渠道,网上薪资发放渠道整顿实施渠道,切实保障农民工权益。 工资按时足额支付。

01

梳理清单,畅通责任落实渠道

工资支付规定北京最新_北京工资支付规定_北京工资支付暂行规定

北京工资支付暂行规定_工资支付规定北京最新_北京工资支付规定

一、解读《条例》,深入学习。 《条例》颁布实施以来,天津管理部纪检监察部会同工程部、合同法律部对7大章节64条进行了深入宣传解读《条例》中对25个在建项目进行了规定,确保相关业务的代理部门、项目经理和劳务管理人员全面了解相关规定,明确各方职责,促进高效实施。

工资支付规定北京最新_北京工资支付规定_北京工资支付暂行规定

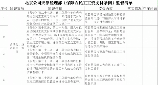
2、制定清单,确保落实。 《条例》对建设单位、施工总承包商、分包单位等建筑领域各方提出了更加严格的新要求。 作为工程建设总承包商,我们是《条例》实施的主要责任方。 为此,管理部纪检监察部对《规定》中总承包商的职责进行了全面梳理,制定了法制化、规范化用人等三大方面和9项具体监管的监管清单。内容。 以清单形式实施监管,清晰、方便、简洁。

02

精准监管,畅通线上分销渠道

北京工资支付暂行规定_工资支付规定北京最新_北京工资支付规定

人脸识别系统

北京工资支付规定_工资支付规定北京最新_北京工资支付暂行规定

查询外出务工人员名册

1.狠抓实名管理。 实名管理是保障农民工工资发放的重要前提。 天津市管理部门纪检监察部门深入项目,结合相关管理要求,重点检查农民工劳动合同、花名册、用工管理台账、考勤记录等保存是否规范,人脸识别系统是否到位,所有进场农民工的信息是否及时录入实名管理系统,确保各项目农民工实名管理规范合规,人脸识别系统覆盖率100%。

北京工资支付规定_北京工资支付暂行规定_工资支付规定北京最新

2、密切关注工资卡办理情况。 疫情期间,为在做好疫情防控、维护农民工权益的同时降低出行风险,天津市管理部门积极与各项目银行进行沟通,邀请员工到项目现场办理工资卡。农民工。 津南雅居乐项目联合天津海角公园管委会、天津银行,为近百名农民工办理工资卡、提供火车票折扣等福利。 融创镇远、融创吉庄子项目与天津建设银行一起,累计为500余名农民工办理了卡。 纪检监察部门进行现场监督,确保工资卡发放到每一位职工手中。

工资支付规定北京最新_北京工资支付暂行规定_北京工资支付规定

及时开立项目保证金账户

3. 关注押金支付情况。 按照当地建委、人力资源和社会保障局要求,督促各项目开立专用预存账户,用于限期支付农民工工资,以及项目余额定期检查预存款账户,确保资金存量。 对预存账户资金不足的项目进行预警,要求项目积极与建设单位沟通,及时避免因建设单位资金不足拖欠农民工工资。

工资支付规定北京最新_北京工资支付规定_北京工资支付暂行规定

查询农民工工资支付台账

北京工资支付规定_工资支付规定北京最新_北京工资支付暂行规定

农民工工资支付与征收台账

4.关注农民工收入。 监督检查分包单位的合规情况,确保所有分包单位均来自公司及各分包商名单并严格执行招投标程序,检查劳务分包实际履行情况的劳动合同、社保、工资支付情况坚决杜绝非法转包、劳务分包行为,从源头上确保农民工工资支付。 要求各项目纪检监察员每月抽查农民工考勤表和工资支付台账,同时对农民工工资网上审批全流程进行监督,防止劳务分包单位未及时提交工资表或扣押工人工资卡等,确保工人工资尽快支付。

03

针对问题,畅通整改落实渠道

1.解决问题并整改。 天津市管理部门纪检监察部通过集中监督检查发现,各项目在执行《规定​​》方面还存在一些共性问题。

首先是农民工实名管理问题。 由于北辰区设备和系统相对落后,技术水平无法充分保障工人实名刷卡率要求,部分劳务分包单位存在不配合问题。 针对这一现象,纪检监察部要求相关项目限期整改。 技术系统不完善的项目采用线上线下相结合的考勤方式,保证农民工考勤记录的真实性,为工资发放提供依据。 同时督促工程部从管理层面向各劳务分包单位下发函,要求配合项目实施实名管理。

二是农民工工资支付覆盖面问题。 督查过程中发现,部分项目农民工工资支付覆盖率不高。 原因发现,由于防水、保温等专业分包团队时间较短,或者部分现场劳务人员,无法实现网上统一支付。 为此,纪检监察部门要求该项目按规定进行整改,要求分包单位按时提供线下付款记录,并采取多种方式确保农民工得到应有的收入。

2.强化执纪问责。 严肃查处各项目劳务分包单位管理不规范、未落实用工实名制、未登记核实农民工工资支付台账等现象。 夯实项目经理第一责任制,严肃查处相关责任人,回顾重点监督检查解决存在问题的成效,严肃查处相关人员不作为、偷懒等问题。集中整顿,管理部门上半年共支付农民工工资6186.67万元,农民工工资纠纷发生率同比下降20%。

北京工资支付规定_工资支付规定北京最新_北京工资支付暂行规定

强有力的监督是各项管理规定真正落实的保障。 北京公司天津管理部纪检系统将继续对《规定》的执行情况进行监督,聚焦企业管理中的重点难点问题,积极主动督导、前线督导,为广大员工权益提供保障。各方共同努力,推动企业高质量发展不懈努力。

(北京公司供稿)

分享